您现在位置:首页 > 妇科中心 > 阴道炎 >

新世纪医生解答:阴道炎的不同种类及各自症状

文章来源:郑州新世纪女子医院 [点击咨询] [在线预约] 发布时间:2015-01-26 09:01
  • 1
  • 2

[导读]: 白带异常、下阴瘙痒、尿急尿痛 日常生活中出现这些症状时,往往就是罹患了阴道炎,但阴道炎反复发作,难以根治,女人该怎么办? 对此,郑州新世纪女子医院妇科医生解释说:阴 ...

白带异常、下阴瘙痒、尿急尿痛……日常生活中出现这些症状时,往往就是罹患了阴道炎,但阴道炎反复发作,难以,女人该怎么办?

对此,郑州新世纪女子医院妇科医生解释说:阴道炎之所以反复发作,主要是因为没有找准病因,无法消除病患。而且,多数患有阴道炎的女性,80%都有擅自买消炎药服用的经历,但由于阴道炎分为多种类型,消炎药物很难做到对症治疗,很多只能起到短期压制的效果,一旦药性减退,炎症很快就会卷土重来。所以在治疗之前,首先要了解罹患的是哪一种阴道炎,患者可以从症状上进行简单的区分。


还想了解更多阴道炎信息?点击咨询在线医生

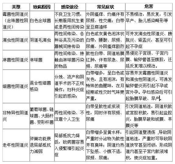
医生解析阴道炎的具体分类和临床表现:

1、细菌性阴道炎(非特异性阴道炎)

细菌性阴道炎是阴道内正常菌群失调所致的一种混合感染,在阴道炎症中发病率很高,多发生在性活跃期的女性。其症状主要表现为:白带呈灰色或灰绿色、呈现为面糊状粘稠外加许多气泡,有烂鱼样恶臭、并在月经或性交后恶臭加重,若混合了霉菌、滴虫感染者可出现外阴瘙痒、阴道烧灼感、性交疼痛等。

2、霉菌性阴道炎(念珠菌性阴道炎)

霉菌性阴道炎又称念珠菌性阴道炎,因为霉菌很容易大量繁衍,它可以在阴道、皮肤表面、胃肠道等多处地方繁衍,而且寄生的霉菌还会互相传染,所以罹患霉菌性阴道炎的几率很高。其症状主要表现为:外阴瘙痒,有较多的白色豆渣样白带、可伴有外阴烧灼感,偶有尿急尿痛等症状,症状严重时让人感觉坐立不安。

3、滴虫性阴道炎

滴虫性阴道炎分布于世界各地,主要通过性交直接传播,也可经浴室、厕所马桶、游泳池、内衣裤及各种卫生用具间接传播。其症状主要表现为:白带增多、白带呈稀薄泡沫状、偶有血性白带,外阴瘙痒(可伴有烧灼感)、性交疼痛,若感染到尿道,可有尿频、尿急、尿痛等,也有部分患者无任何症状,只有在体检时才被发现。

4、淋菌性阴道炎

淋菌性阴道炎主要通过不洁和混乱性交而感染,部分患者通过泳衣、浴池、坐便器等间接传染。其症状主要表现为:下腹部疼痛,阴道分泌物增多,呈脓性白带,阴道口红肿疼痛等。

5、老年性阴道炎

老年性阴道炎常见于绝经后的老年妇女,由于卵巢功能衰退,雌性激素水平降低等因素,导致局部抵抗力降低,从而容易导致病菌入侵引发炎症。其症状主要表现为:阴道分泌物增多(严重者呈血脓性白带,有恶臭)、外阴有瘙痒或灼热感,阴道粘膜充血等。

医生提醒:由于阴道炎分为多种类型,而且部分症状有雷同,患者单纯从症状上判断阴道炎类型的康复率并不高,一旦判断错误,再擅自服药治疗,不但无法做到,反而可能加重病情,结果得不偿失。所以,为了自身的健康,建议女性来院进行规范检查,确诊之后再进行对症治疗,如此才能取得良好的诊疗效果。


 

关键词:

郑州市新世纪女子医院是经卫生部门批准专注于为河南女性提供高品质诊疗服务的新型现代化女子专科医院...[详细]

新世纪女子医院logo

本站信息仅供参考,不能作为诊断及治疗的依据。

新世纪女子医院微信

微信图标 用微信扫一扫   加郑州新世纪女子医院为好友

 在线咨询病情      医院适时优惠 尽在掌握

全国健康热线:0371-67353333 医生QQ医生QQ:800038077

地址:中国•河南•郑州市黄河路43号(黄河路与卫生路交叉口)